Cum functioneaza montajul?
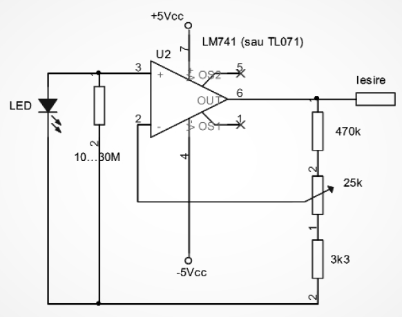
Efectul fotovoltaic al unei jonctiuni de LED rosu se manifesta in jur de 2V. Cel mai indicat este utilizarea amplificatorului operational TL071 deoarece are intrari cu tranzistoare JFET, deci o impedanta mare de intrare.
Rezistorul de peste 10 MOhm asigura polarizarea corespunzatoare a intrarii inversoare (0V) la intuneric. Valoarea lui poate fi crescuta chiar mai mult, tinand cont ca AO-ul are o tensiune de offset de 10 – 15mV, iar un LED ofera ca fotodioda cca. 50mV. Se pot monta 3 rezistoare de 10 MOhm in serie, paralel pe dioda.
Iesirea amplificatorului operational ofera zero volti (0V) cu LED-ul la intuneric. Se regleaza semireglabilul astfel incat sa se obtina castigul corespunzator si nivelul de tensiune dorit la iesire atunci cand LED-ul este expus la lumina.
Lista de componente necesare
R1 = 3 x resitente de 10 Mohm montate in serie;
R2 = 470k;
R3 = 3.3k;
R5 = semireglabil 25k;
1 x LED rosu;
1 x amplificator operational TL071 (sau LM741);
2 x contacte terminale pentru alimentarea diferentiala de +/-5V si pentru iesire;
1 x cablaj (sau bradboard) si fire de legatura.
Cum construim sursa de alimentare duala (diferentala) de 5V?
Multe proiecte in electronica necesita surse de alimentare duala. Schema electronica de mai jos arata un proiect / schema a unei surse de alimentare diferentiala de 5V folosind circuite integrate stabilizatoare de tensiune 7805 si 7905. LM7805 este un IC cu regulator de tensiune pozitiv, in timp ce LM7905 este un IC cu regulator de tensiune negativ.
Ambele circuite electrice sunt dotate cu multe caracteristici incorporate, cum ar fi protectia la supraincalzire, protectia la scurtcircuit etc.
Cum functioneaza circuitul electronic?
Circuitul foloseste un transformator coborator de 230V AC pana la 9V. Patru diode 1N4001 sunt utilizate pentru redresarea tensiunii AC la DC. Se foloseste un condensator electrolitic de 2200uF/25V, filtru pentru tensiunea provenita de la diode, si alti condensatori folositi pentru decuplare.
Iesirea acestui circuit dublu de alimentare este de pana la 1.5A. Prin urmare, puteti utiliza aceasta sursa de alimentare la orice proiect, care necesita un curent sub 1.5A.
Lista de componente necesare pentru partea de alimentare diferentiala
1 x transformator coborator de tensiune (230V-9V/2A);
D1-D4 = 1N4001 (sau 1N4007);
C1, C2, C7, C8 = 2200 uF;
C3, C4 = 10 nF;
C5, C6 = 10 uF;
1 x LM7805 (cu radioator);
1 x LM7905 (cu radioator);
2 x contacte terminale pentru alimentare si iesire;
1 x cablaj (sau bradboard) si fire de legatura.
Bibliografie:
Circuit Notebook – Silicon Chip
http://www.circuitdiagram.org/
Revista Conex Club – nr.7-8 – 2006
https://makezine.com/

Nu m-as complica in felul asta. Poti folosi o sursa normala si montaj simplu cu tranzistori, iar LED-ul care e folosit pe post de senzor de lumina conectat pe directia de blocare (adica cu anodul spre masa).
LED-urile galbene si verzi sunt mai sensibile la lumina. In principiu poti sa iei si un tranzistor de putere si sa-l decapsulezi, siliciul e fotosensibil. La LED-uri vorbim de regula de galium-arsenid.
Da, variantele propuse par sa fie mai simple, insa varianta prezentata este alta. Singurul dezavantaj este necesitatea unei surse diferentiale. In rest e chiar simplu.
I played with this effect in the 1970s after my father told me about this. Later I experimented with green, yellow, and amber LEDs. Red by far was best.
The input offset voltage can be positive or negative; it’s simply an error term whose magnitude is important because it introduces an offset multiplied by the gain to the output.
There are op amps with very low input offsets that would be better than the TL071.
Echivalentul romanesc, betaA 741.. sau gresesc?!
Da, LM741 este echivalentul romanesc la beta A741 – IPRS.